新聞資訊
推薦產品
聯系方式
- 17722493173
- 0755-2747 1680
- 0755-6110 9007
- lklaser@qq.com
- 深圳市寶安區福永街道新和社區福園一路華發工業園Α4棟3樓
激光打標機使用過程功率下降了怎么辦
來源:深圳市鐳康機械設備有限公司發表時間:2017-08-09
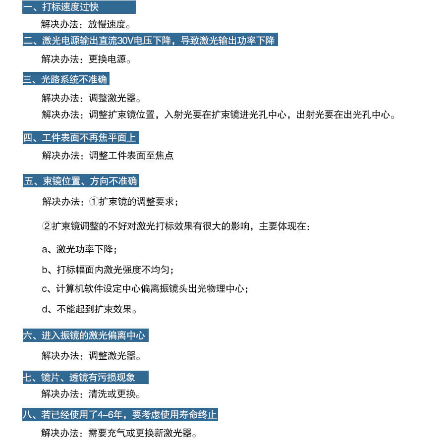
很多的企業在購買了激光打標機使用了一段時間后會出現功率降低或者不清晰的問題,那我們應該如何來解決這個問題呢,原因有很多,激光打標機因為不需要耗材,打標速度快,打標精度高等優點,受到廣大客戶的青睞,被廣泛應用于金屬,電子,皮革,塑料等行業的打標。激光器是激光打標機的重要部件,在使用過程中如果激光器的功率下降,就會出現打標效果不理想的現象我們操作的過程應該規范操作,下面我們來看看如下幾個問題:

激光打標機在維護、維修時,有些操作需要專業技術人員完成,切勿自行拆卸維修,否則不僅對設備性能有損害,還有可能對操作人員造成傷害。
所以,我們不僅注意的是機器的維修,還得注意日常的正規使用,才能對機器更好的保養與減少損壞的幾率。
上一篇:解析動力電池行業的激光焊接應用
相關推薦
- 2025-07-08醫用導絲焊接機技術解析
- 2025-04-19醫用針孔激光切割機吸脂針、注水針、刨針開孔切割工藝
- 2025-04-15陶瓷基板激光切割機應用于打孔、劃線、切割
- 2025-03-31取樣針激光切割機的工藝特點
- 2025-03-31超聲刀內外套管激光切割機高精度醫療器械制造的關鍵設...
- 2025-03-28心臟支架激光焊接機的技術突破與醫療應用
- 2025-03-27微創手術器械制造領域醫用旋切刀激光焊接機
- 2025-03-27高精度醫療導絲激光焊接機介紹
- 2025-03-10醫療器械激光焊接機焊接內窺鏡蛇骨
- 2023-12-09薄板精密激光切割機的優點












粵公網安備 44030602002775號
